添加时间:2026-04-17T02:50:07+08:00
世界杯小组赛积分免费解析与观赛价值重塑

在每一次世界杯开赛之前,球迷最关心的往往不是决赛对阵,而是——小组赛积分如何计算、怎样出线以及有哪些信息可以免费获取并高效利用。围绕“世界杯小组赛积分免费”这个主题,我们既可以从数据获取的渠道、积分规则的演变说起,也能延伸到球迷体验、内容平台运营与足球产业生态的变化。越来越多的平台打出“积分数据免费查看”“小组赛积分免费预测”等口号,让原本略显冰冷的数字体系,变成连接球迷情绪与观赛决策的重要入口。
世界杯小组赛的积分逻辑与观赛心理
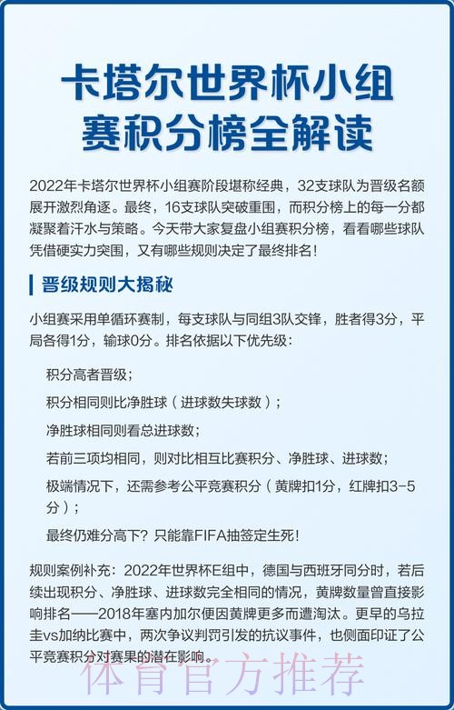
世界杯的小组赛阶段,是观众情绪和信息需求最密集的时期。3分胜利 1分平局 0分失利的基本规则看似简单,但在多队同分、净胜球、相互战绩等复杂情景下,想第一时间判断哪支球队出线、谁还有理论可能,就不再是“脑子里一算”的小事。这时,那些能够免费提供实时积分、出线概率和赛程推演的平台,就自然成为球迷的第一门户。通过一张动态更新的小组积分榜,观众可以迅速理解某一场比赛的价值:是“生死战”还是“练兵局”,是决定头名出线还是仅仅关系到荣誉。
“积分免费”的真实含义不仅是不用付费
很多人看到“世界杯小组赛积分免费”几个字,第一反应是:本来就该免费,难道还要收费看积分?但如果从内容产业和数据服务的角度去理解,这里的“免费”其实包含三层含义:其一,是基础数据全面开放,包括积分、净胜球、进球数、黄牌、红牌等,不设置任何观看门槛;其二,是数据加工后的深度信息免费,例如小组出线模拟、淘汰赛对阵推演、实时排名变动等工具不再只对付费用户开放;其三,是使用门槛的免费化,不再要求用户下载多个App或注册复杂账号,而通过网页、小程序甚至社交媒体就能直接查看和分享。这种多维度的“免费”,本质上是一种新的流量竞争方式:用开放数据换取用户停留与参与。
从电视到移动端免费积分榜的演变
在过去的世界杯年代,观众获取小组赛积分的方式极其有限,多数人只能通过电视转播画面中的表格、赛后体育新闻汇总以及报纸体育版。那种延迟和不便,使得很多球迷对复杂出线形势的理解停留在“专家怎么说我就怎么记”。而随着移动互联网的普及,实时更新的小组赛积分榜开始在各类体育网站、社区论坛中免费的出现。后来的趋势则更加明显:平台不再满足于简单列出积分,而是搭配可视化图表与交互式模拟器,比如点击某场比赛预测比分,就能即时看到小组排名如何变化。此类工具的免费开放,极大地降低了球迷理解赛制的门槛,也放大了世界杯小组赛的悬念感。
免费积分数据如何影响球迷行为
从心理学与行为经济学的角度看,信息透明度越高,观众越倾向于参与讨论和二次创作。世界杯小组赛中,任何一场比赛都可能改变积分形势。当球迷可以随时调用免费小组赛积分和统计数据时,他们更愿意进行赛前预测、赛中吐槽和赛后复盘。例如,当某支传统强队前两轮只拿到1分,而积分榜清晰显示其出线形势岌岌可危时,大量球迷会自发在社交平台上做“出线路径图”:必须赢谁、另一场要打成什么比分、净胜球要达到多少。这种由积分数据驱动的集体算术行为,本质上是一种参与感的升级——观众不再只是被动看球,而是把自己的情绪与每一个积分节点紧密挂钩。

案例分析 一次“小组赛积分免费工具”带来的热度暴涨
以某届世界杯为例,某体育社区在小组赛第二轮过后上线了一个“小组积分形势一键预测”免费小工具。用户只需要在网页上输入每场比赛可能的比分,系统就会实时计算出各支球队的积分、净胜球,并以图形展示出线概率。该工具没有任何付费门槛,也不需要注册账户,只通过简单的分享链接在球迷群体中迅速传播。根据平台事后公布的数据,在小组赛的最后一轮,该工具的访问量比平日页面高出数十倍,许多非核心球迷也开始因朋友分享而参与到“算积分”的游戏中。更有趣的是,一些足球自媒体把该免费工具作为写作基础,通过不同的比分假设,构建出多篇分析文章。这说明,世界杯小组赛积分免费开放,不仅提升了用户参与度,还反向成为内容创作与传播的基础设施。
平台为何热衷推广“世界杯小组赛积分免费”概念
从商业逻辑来看,各大平台并非出于单纯的善意才提供免费积分服务,而是看到了数据入口的战略价值。一方面,小组赛积分是天然的高频刚需,几乎所有关注世界杯的人都会反复查询,它非常适合用来做“流量入口”;通过免费积分页面导流,平台可以顺势向用户推荐赛况直播 解说短视频 专业战术分析以及相关商品,在别的环节完成变现。“免费”二字本身具有极强的传播效应,尤其是在搜索引擎和社交推荐机制中,关键词“世界杯小组赛积分免费”往往更容易被点击和分享。平台在设计页面时,还会加入交互预测、留言区话题和投票功能,把原本单一的数据展示,升级为一个流量自循环的社区场景。
免费积分与理性观赛的关系
有趣的是,当小组赛积分信息高度开放且完全免费时,球迷的观赛方式也趋向更为理性。一方面,清晰的积分与规则说明可以减少很多无谓争论,例如到底算总净胜球还是相互战绩优先,是否存在“公平竞赛积分”等附加规则。理性理解积分形势并不意味着情感被稀释,而是让情绪有了更明确的锚点:当你知道某场比赛即使输球也仍有理论出线可能时,焦虑感会有所缓解;而当积分榜说明一旦输球就彻底无缘淘汰赛时,紧张与期待也会被放大到极致。从这个意义上讲,免费积分数据像一面镜子,让球迷的欢呼与失落都更有根据、更有节奏。
从“免费查看”到“免费使用”的数据升级

过去,球迷获取世界杯小组赛积分更多是“查看”层面的被动行为,而现在的趋势则是向“使用”迈进。所谓免费使用,是指平台除了提供积分查询外,还开放数据接口或可视化组件,让用户在自己的博客、自媒体页面乃至线下活动中嵌入动态积分榜。有些技术和数据服务商,会在世界杯期间推出开放API与免费Widget,允许开发者在约定范围内调用小组赛积分和相关统计。这样一来,“世界杯小组赛积分免费”不再只是球迷的福利,也成为创业者、自媒体和教育机构的工具。例如,一位老师可以在课堂上用动态图表解释积分规则和概率概念,让体育赛事成为数学学习的案例载体。
关键词自然融入背后的内容策略
当我们反复看到“世界杯小组赛积分免费”出现在文章、视频和网页标题中时,很容易联想到关键词优化与搜索排名。但如果仅仅为了吸引流量而生硬堆砌,用户体验会迅速下降,平台信誉也会受到影响。真正有效的做法,是将这一关键词自然嵌入与之高度相关的语境中:讨论积分规则时提及“免费查询渠道”,分析出线形势时强调“免费数据工具”,介绍平台功能时说明“免费开放给所有球迷”。这种做法不仅符合搜索引擎的语义识别逻辑,更能让读者感到内容是围绕真实需求展开,而不是为了关键词而写。换言之,关键词是桥梁 而不是目的本身,通过它连接起观赛需求、平台功能与用户体验三者。

未来展望 免费积分与智能化观赛的结合
展望未来的世界杯,小组赛积分的“免费化”很可能只是起点,真正的升级在于与智能算法与个性化推荐的深度结合。想象一种场景:球迷打开一个应用,看到的不仅是实时更新的积分榜,还包括根据自己支持球队、观看习惯和以往偏好自动生成的“关键场次清单”。系统会告诉你:哪几场比赛对你喜爱球队的出线形势影响最大,什么时候值得设置提醒,甚至在赛前推送基于积分演算的出线剧本。而所有这些,依然建立在世界杯小组赛积分免费获取的基础之上。免费数据提供的是“原料”,而智能系统则完成“加工”,让每一位球迷都拥有一块属于自己的世界杯小组赛“仪表盘”。在这样的趋势下,积分不再只是屏幕角落的一行数字,而是观赛体验设计的核心元素之一。